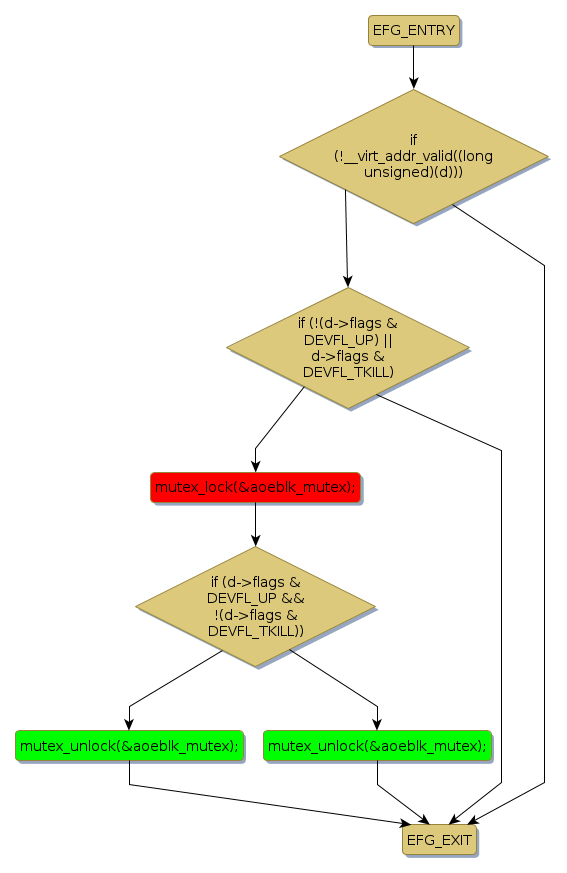
Instance Verification Kit (IVK)
mutex lock @ [6415+26+/linux-3.19-rc1/drivers/block/aoe/aoeblk.c]
Instance Signature: aoeblk_mutex
|
The Matching Pair Graph:
|
|
Function Name
|
Control Flow Graph (CFG)
|
Events Flow Graph (EFG)
|
Source Correspondence
|
|
aoeblk_open
|
|
|
[6095+11+/linux-3.19-rc1/drivers/block/aoe/aoeblk.c]
|